全部
资讯
产品
关注微信
关注微博
新闻头条
军桥杂志
首页
国防信息化
智慧军营
通讯指挥
大屏显控
虚拟仿真
加固计算机
安防监控
信息安全
云计算
物联网
无人机
OA数码
军工电子
作训装备
媒体展会
热点
技术
方案
产品
违规手机
账外机
手机管控
电子沙盘
军事体育训练
智慧训练
智慧军营
数字化营区
龙勃透镜
目标隐真
电子对抗
仿真训练
电台模训
专网通信升级
迅时通信
无线通信
Mesh自组网
北斗短报文
应急无线通信
战术训练
虚拟训练
更多
云计算
|
解决方案
|
技术应用
|
行业资讯
|
云计算热点
|
云计算产品
首页
>
云计算
>
云计算热点
> 正文
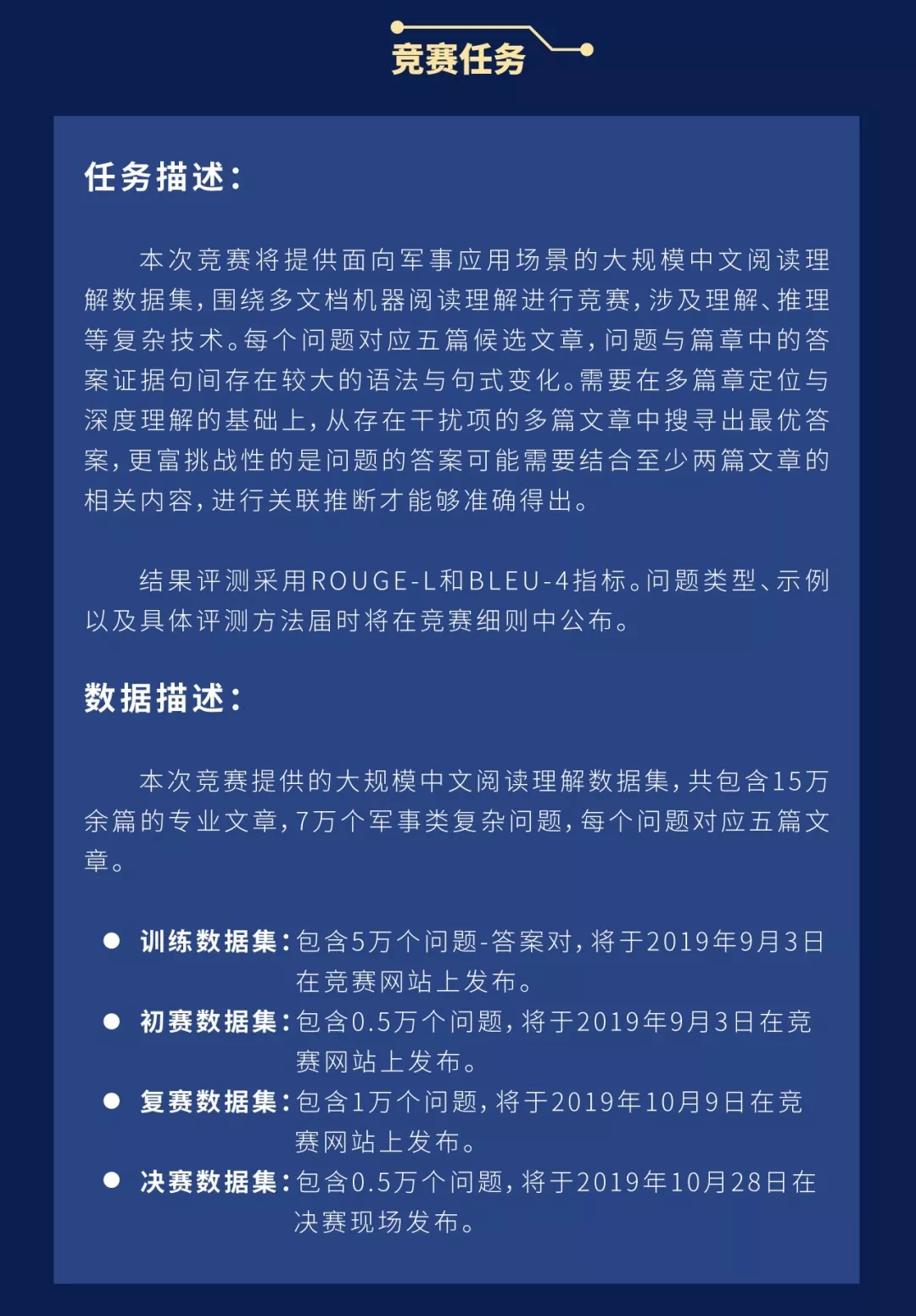
中国电科X+AI系列挑战赛—“莱斯杯”全国第二届 “军事智能·机器阅读”挑战赛即将拉开战幕
2019-07-04 14:55:00
来源:
国防网
关键词:
中国电科
挑战赛
莱斯杯
军事智能
机器阅读
上一篇:
《长安十二时辰》中的IPSec VPN加密隧道传输
下一篇:
携手共进——深信服科技与美亚柏科签订战略合作协议
索取“此产品”详细资料,请留言
*姓名:
*手机:
*邮寄地址:
相关阅读
邀请函丨第六届中国(北京)军事智能技术装备博览会邀您参与
<
热点文章
openEuler 24.03 LTS 正式发布,麒麟信安同步推出服务器操作系统V3.6.1,共启繁荣发展新篇章
1
国产电台的进化史
2
部队指挥中心、多媒体会议系统、营区广播综合系统简介
3
好视通视频会议系统解决方案
4
深度基于大数据的军事情报分析与服务系统架构研究
5
智慧教室UClass智慧教学平台线上直播指南,请查收!
6
等保宣贯在新疆 | 网络安全人人有责,等保宣贯进兵团
7
水下通信技术最新发展动态研究
8
应急指挥车解决方案
热点技术
云计算 云集万维,服务未来
数据中心可视化运维管理系统
拟态分布式文件存储设备
云计算在军队信息化建设中的应用
在线学习室产品选型论:PC还是云桌面?---“军事职业教育”在线学习室建设思考与分析
【信服博士谈存储】海量非结构化数据存储中的小对象合并技术
银河麒麟云平台软件
大数据技术,发展趋势如何?
突破性能极限,阿里云神龙最新解读
弱电机房综合布线如何设计与施工?
数据中心可视化运维管理系统
大数据引发混合云井喷 四大场景与三大技术
热点方案
国产电台的进化史
部队指挥中心、多媒体会议系统、营区广播综合系统简介
好视通视频会议系统解决方案
深度基于大数据的军事情报分析与服务系统架构研究
水下通信技术最新发展动态研究
应急指挥车解决方案
李德仁院士PPT:时空大数据的社会化应用及智能处理
国外微/小型系留气球概述
产品推荐
麒麟信安云桌面系统
麒麟信安超融合一体机
QNAP推出四款大容量机架式NAS专用机
L640系列龙腾服务器
异构计算云平台 SC-HCCP
Citrix 虚拟桌面 解决方案